******中国·太阳成集团tyc33455(股份有限公司)-Official website
当前位置: 首页   >   党团建设   >   党建工作   >   正文

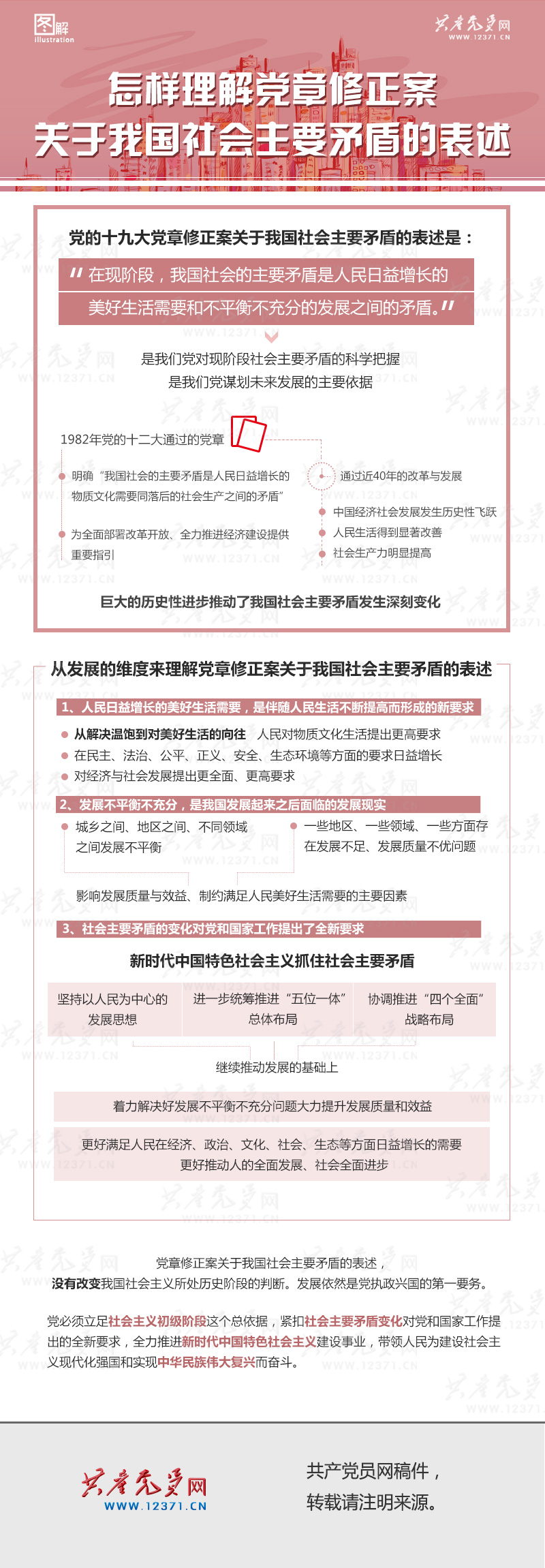
十九大专题5:图解理解党章修正案关于社会主要矛盾的表述

作者:    信息来源:    发布时间: 2017-12-27

\

Copyright 版权所有:中国·太阳成集团tyc33455(股份有限公司)-Official website. All Rights Reserved. 

学生工作办公室电话:0769-82676836       学院办公室电话:0769-82676093

技术支持:信息与网络中心